我校获首届全国药学专业学位研究生教育成果二等奖
发布时间:2020年09月30日
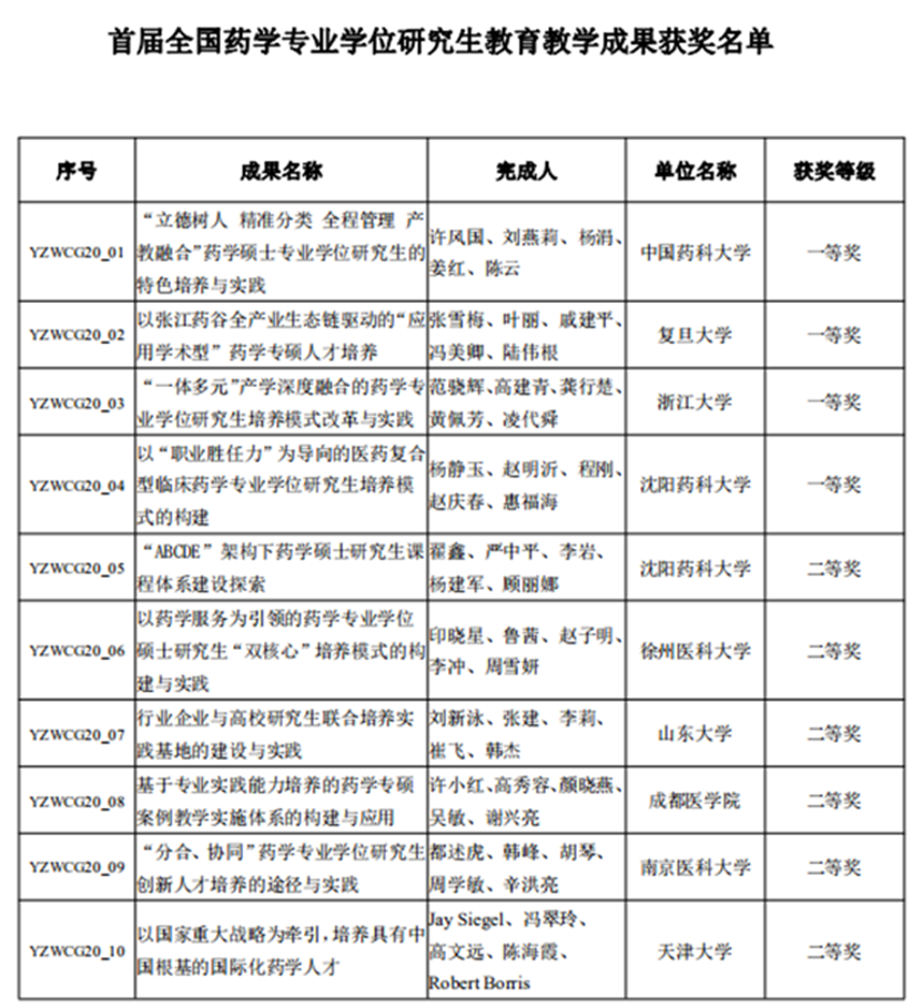
为深化研究生教育教学改革,促进药学专业学位研究生培养质量的持续提高,全国药学专业学位研究生教育指导委员会在2020年7月启动了首届全国药学专业学位研究生教育教学成果奖申报,我校推荐申报的药学专硕案例教学荣获二等奖。

此次药学专业学位研究生教育成果奖的评选经过第一轮初选,共有包括我校以及中国药科大学、沈阳药科大学、复旦大学、山东大学等11个药学专硕学位授权单位13项成果奖进入最后答辩环节。答辩会于9月20日下午在中国药科大学会议中心进行,我校药学院院长许小红作为汇报人进行了现场答辩,经过激烈角逐,我校提交的《基于专业实践能力培养的药学专硕案例教学实施体系的构建与应用》荣获二等奖。

自2016年全国药学专业学位研究生教育指导委员会启动药学专硕优秀案例征集活动以来,药学院在学校和研究生院的领导下,积极参与并在研究生的课程教学中不断推动案例教学改革,连续三年参加全国药学专硕优秀案例征集活动,先后共有7份教学案例获得全国优秀案例,其中6份案例收入中国专业学位案例中心库。我校将继续深入开展研究生教育教学改革,推广药学院在专硕案例教学中所取得成果,持续推动案例教学在专业学位研究生培养中的深入开展,进一步提升研究生人才培养质量。
(药学院、研究生院 颜晓燕、张熠佳)


成医研究生